MiniMates – 轻量级AI数字人项目,支持语音和表情两种驱动模式

Al项目 2024-11-07 10:04:44 AI导航网

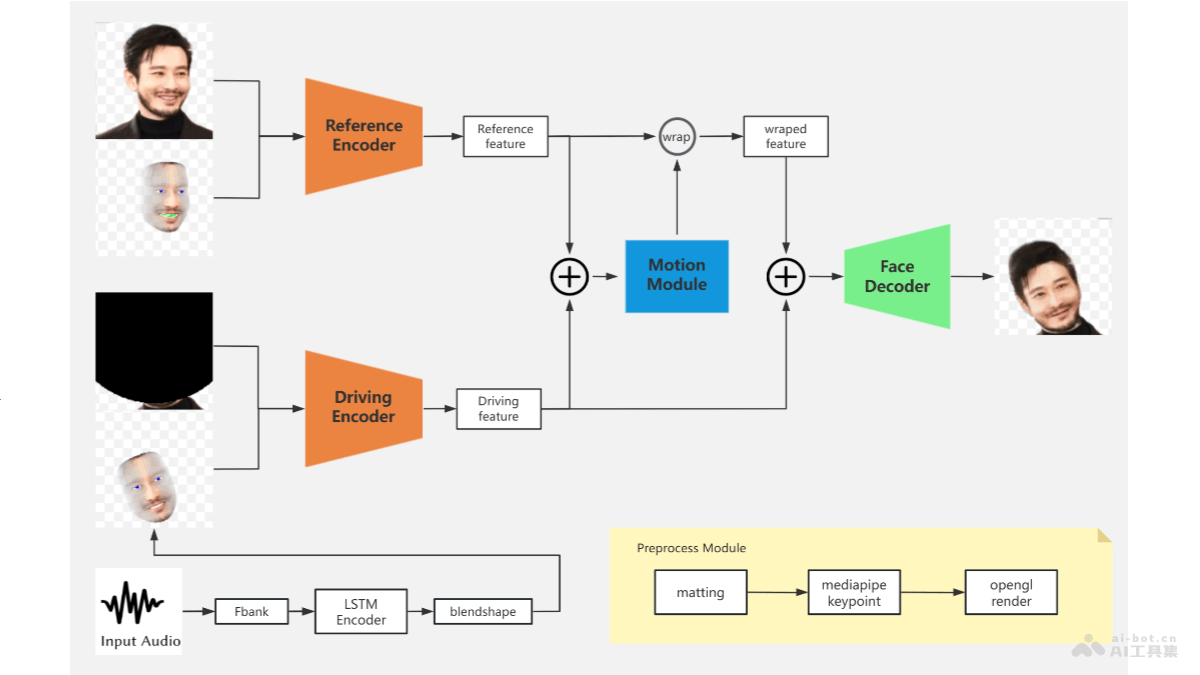
MiniMates是什么

MiniMates是高性能的轻量级数字人驱动算法,具备语音和表情两种驱动模式,能在普通电脑上实现实时运行。基于先进的技术架构,提供极致的速度体验和个性化定制功能,支持用户根据需求定制AI伙伴。MiniMates拥有卓越的性能和灵活性,为用户提供强大的数字人驱动解决方案,适用于多种应用场景。

MiniMates的主要功能

  • 语音驱动:支持数字人根据语音指令进行相应的动作和表情反应。
  • 表情驱动:数字人根据输入的表情信息进行面部表情的模拟。
  • 实时性能:在普通电脑上实现实时的数字人动作和表情驱动。
  • 个性化定制:用户根据需求定制数字人的外观和行为。
  • 跨平台兼容性:在多种终端上运行,包括独立显卡、集成显卡,乃至CPU。

MiniMates的技术原理

  • oarse-to-fine的wrap network架构:MiniMates基于从粗到细的网络架构,取代传统的dense motion方法,实现在CPU上的性能提升。
  • 显式的UV map技术:用显式的UV map技术,MiniMates提高人像的精度,让数字人的表情和动作更加逼真。
  • 单图驱动(one-shot):MiniMates支持单图驱动,用户只需要提供一张图片,算法生成对应的数字人模型。
  • 跨平台推理框架:MiniMates不依赖于Python和CUDA,在多种推理框架下运行,包括PyTorch和TensorFlow等。
  • 性能优化:MiniMates在不同的设备和推理框架下展现出优异的fps(帧率)表现,特别是在高性能GPU上。

MiniMates的项目地址

  • GitHub仓库:https://github.com/kleinlee/MiniMates

MiniMates的应用场景

  • 虚拟主播:在新闻、娱乐、教育等领域,用MiniMates技术创建虚拟主播,进行24小时不间断的节目主持和内容播报。
  • 在线教育:在远程教学中,MiniMates作为虚拟教师,提供更加生动有趣的教学体验,增强学生的参与感和学习兴趣。
  • 客户服务:在客户服务领域,MiniMates作为虚拟客服,提供全天候的咨询服务,解答用户问题,提升服务效率。
  • 虚拟助手:在智能家居或个人设备中,MiniMates作为虚拟助手,基于语音和表情与用户进行交互,提供更加自然和友好的用户体验。
  • 游戏和娱乐:在游戏和娱乐产业,MiniMates创建虚拟角色,提供更加真实和丰富的互动体验。
© 版权声明

相关文章